

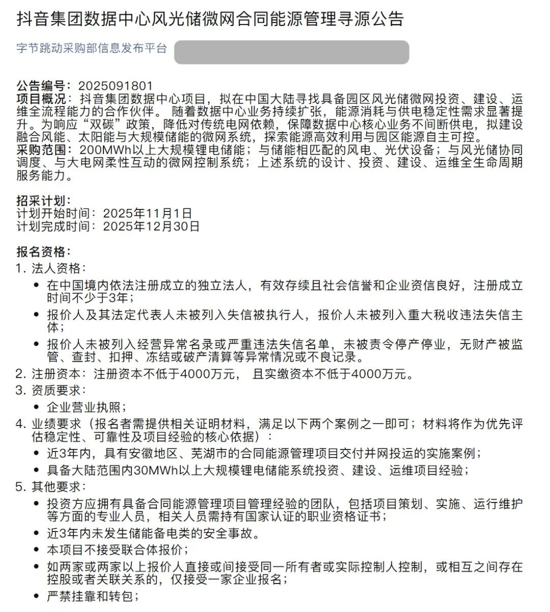
为响应 “双碳” 政策,降低对传统电网依赖,保障数据中心核心业务不间断供电,拟建设融合风能、太阳能与大规模储能的微网系统,探索能源高效利用与园区能源自主可控。抖音集团数据中心项目,拟在中国大陆寻找具备园区风光储微网投资、建设、运维全流程能力的合作伙伴。

招标采购范围
200MWh以上大规模锂电储能;与储能相匹配的风电、光伏设备;与风光储协同调度、与大电网柔性互动的微网控制系统;上述系统的设计、投资、建设、运维全生命周期服务能力。
采购时间
计划开始时间:2025年11月1日
计划完成时间:2025年12月30日
原文如下
